AquarelleAI ha desarrollado Antonius y Odychess, dos sistemas avanzados diseñados para revolucionar el entrenamiento y análisis en el ajedrez de alto nivel. Estas herramientas representan un salto significativo en la aplicación de la inteligencia artificial al ajedrez, ofreciendo capacidades de análisis y evaluación que van más allá de los enfoques tradicionales.
Antonius, el núcleo de este avance tecnológico, se basa en una arquitectura de multiagentes inteligentes. Estos agentes utilizan una combinación de modelos de aprendizaje automático y modelos generativos de lenguaje (LLM) para analizar y evaluar el juego de ajedrez desde múltiples perspectivas. Esta arquitectura permite a Antonius examinar no solo la precisión táctica de las jugadas, sino también su profundidad estratégica y su coherencia con el estilo de juego del ajedrecista.

El sistema de multiagentes de Antonius está diseñado para trabajar en conjunto, cada uno especializado en diferentes aspectos del juego. Por ejemplo, un agente puede centrarse la parte táctica del jugador, evaluando detalles como la estructura de peones, o las frecuencias y características de los enroques, mientras que otro analiza la actividad de las piezas o la seguridad del rey. Estos agentes intercambian información y colaboran para proporcionar una evaluación integral de cada posición y movimiento.
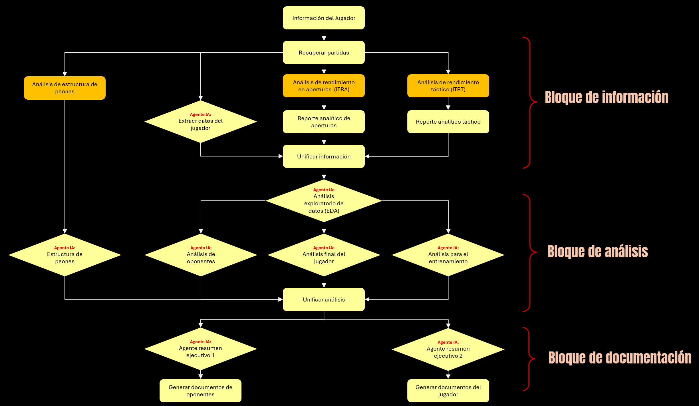
Antonius utiliza un sistema de routing dinámico que actúa como orquestador central, configurando la arquitectura de agentes según la tarea requerida. Este componente evalúa cada solicitud y estructura los agentes en bloques funcionales específicos, como se ve en el ejemplo para datos de entrenamiento. Esta flexibilidad permite a Antonius reconfigurar inteligentemente la topología de agentes para maximizar la precisión y relevancia de los resultados en cada tarea, usando aquellos que son relevantes al proceso completo.
Para el análisis de aperturas, AquarelleAI ha desarrollado un modelo transformer específico, entrenado desde cero para abordar la complejidad única de esta fase del juego. Este modelo, que se prevé sea publicado pronto para uso de la comunidad ajedrecística, es capaz de comprender y evaluar las sutilezas de las estructuras de apertura, las transposiciones y las ideas posicionales a largo plazo que caracterizan el juego moderno de alto nivel.
Índices de Rendimiento y Capacidades Analíticas
Rendimiento táctico
Los índices técnicos y entre ellos el Índice Técnico de Rendimiento Táctico (ITRT) es uno de las principales herramientas de Antonius. Este índice evalúa la agudeza táctica del jugador utilizando una combinación de técnicas de análisis. El proceso implica la identificación de oportunidades tácticas utilizando criterios como cambios significativos en la evaluación de los motores de ajedrez usados como referencia, ganancias materiales potenciales y la presencia de patrones tácticos específicos (clavadas, horquillas, ataques descubiertos, rayos X). La evaluación considera múltiples factores: cambios en la estructura de peones, alteraciones en la seguridad del rey, la complejidad de la posición calculada mediante variables como la longitud de la variante principal y la estabilidad de la evaluación, y la capacidad del jugador para encontrar recursos defensivos en posiciones inferiores. El índice se calcula separadamente para partidas con blancas y negras, y para diferentes resultados, proporcionando una visión matizada del rendimiento táctico del jugador en diversas situaciones. Todo esto se calcula de forma separada para cada color (blanco y negro) y para cada resultado de partida (victorias, derrotas y tablas), lo que permite clasificar el enfoque táctico del jugador en diferentes situaciones.
Rendimiento en aperturas
Por otro lado, el Índice Técnico de Rendimiento en Aperturas (ITRA) es una métrica multidimensional que evalúa el desempeño del jugador en la fase inicial del juego. El ITRA se compone de nueve subíndices, cada uno diseñado para capturar un aspecto específico del juego de apertura. Estos subíndices incluyen la adherencia a la teoría, que mide cuán bien el jugador sigue las líneas establecidas; la variedad, que evalúa la diversidad del repertorio del jugador; la efectividad, que analiza los resultados obtenidos con diferentes aperturas; la profundidad de preparación, que mide cuán lejos el jugador puede navegar en líneas teóricas conocidas; la flexibilidad de respuesta, que evalúa la capacidad del jugador para adaptarse a diferentes tipos de aperturas; la novedad, que mide la frecuencia y calidad de las nuevas ideas introducidas por el jugador; el dinamismo, que evalúa la tendencia del jugador a crear posiciones complejas y desequilibradas; la flexibilidad estratégica, que mide la capacidad del jugador para cambiar de plan cuando se desvía de las líneas conocidas; y el manejo de la estructura de peones, que evalúa cómo el jugador gestiona este aspecto fundamental de la estrategia.
El cálculo del ITRA implica un análisis detallado de miles de partidas, utilizando técnicas avanzadas de procesamiento de datos y aprendizaje automático. El modelo transformer especializado juega un papel crucial en este proceso, permitiendo una comprensión profunda de las sutilezas posicionales y las ideas a largo plazo que subyacen en las decisiones de apertura.
Motores de ajedrez
La integración de Antonius con motores de ajedrez como Stockfish y Leela Chess Zero amplía aún más sus capacidades analíticas. Esta integración se realiza a través de una interfaz de programación especializada que permite a Antonius comunicarse directamente con estos motores, intercambiando evaluaciones y líneas de análisis. Antonius utiliza algoritmos de comparación avanzados para identificar discrepancias significativas entre su propia evaluación y la de los motores, lo que permite detectar posiciones críticas o innovadoras que merecen un análisis más profundo.
El papel de Odychess como interfaz inteligente
Si Antonius es el cerebro analítico, Odychess es el ecosistema completo que lo sustenta y lo hace accesible. Esta plataforma integral no solo sirve como interfaz para los usuarios, sino que también proporciona la infraestructura necesaria para que Antonius opere en su máximo potencial. Odychess es mucho más que una simple aplicación; es un entorno de entrenamiento y análisis completo diseñado para satisfacer las necesidades de los ajedrecistas más exigentes.
Características clave de Odychess incluyen una base de datos de partidas exhaustiva con millones de partidas históricas y contemporáneas, cuidadosamente indexadas y categorizadas, y con capacidad de búsqueda avanzada. Además, ofrece material educativo curado, con lecciones interactivas sobre estrategia, táctica, y finales, adaptadas a diferentes niveles de juego, y problemas generados dinámicamente basados en las áreas de mejora identificadas por Antonius.

Odychess actúa como el nexo entre usuarios y Antonius. Por ejemplo, Odychess puede planificar el seguimiento de jugadores, integrando los análisis de Antonius con herramientas de evaluación diagnóstica. Los resultados de estas pruebas son datos cuantitativos sobre el progreso del jugador, que entrenadores y ajedrecistas pueden complementar con observaciones cualitativas. De esta forma, la plataforma permite ajustar aspectos específicos del entrenamiento a un jugador basándose en esta información combinada, ofreciendo un entorno donde los datos analíticos y las percepciones personales se integran para optimizar el desarrollo ajedrecístico.
La plataforma también proporciona integración con redes sociales y recursos online, una interfaz de usuario intuitiva y adaptativa, un potente motor de análisis en la nube, herramientas de colaboración para compartir análisis y entrenamientos, un módulo de preparación para torneos, y un sistema de seguimiento de progreso con dashboards personalizados e informes detallados basados en los índices ITRT e ITRA.
Modelos ajustados (fine-tuned) a los jugadores
Una de las características más innovadoras de Antonius, aunque aún no implementada en la versión actual, es su capacidad para generar modelos de jugadores individuales. Este proceso implica el análisis de miles de partidas de un jugador específico, utilizando técnicas de aprendizaje profundo para modelar el proceso de toma de decisiones del jugador. El sistema no solo aprende a imitar el estilo de juego del ajedrecista, sino que también es capaz de regular el nivel de juego para que coincida con el Elo del jugador real.
Este “gemelo digital” del jugador se somete a un proceso continuo de calibración y refinamiento, comparando sus decisiones con las del jugador real en nuevas partidas. La creación de estos modelos personalizados abre nuevas posibilidades en el entrenamiento de ajedrez, permitiendo a los jugadores enfrentarse a versiones virtuales de sí mismos o de sus oponentes.
Mejoras de Odychess y Antonius: 2025
En cuanto al futuro desarrollo de Antonius y Odychess, AquarelleAI se centra en mejorar su sistema de aprendizaje y autonomía. Esto incluye la expansión de la investigación científica subyacente, con el desarrollo de nuevos índices técnicos y el refinamiento de los modelos existentes. Se están planificando estudios longitudinales para evaluar el impacto a largo plazo de estas herramientas en el desarrollo de jugadores jóvenes.
Además, se está trabajando en la integración de evaluaciones psicológicas en el sistema. Esto implicará el desarrollo de herramientas para medir el estado mental de los jugadores antes y después de las partidas, y la creación de modelos que correlacionen el estado psicológico con el rendimiento técnico. Esta integración permitirá un análisis más holístico del rendimiento del jugador, considerando tanto los aspectos técnicos como los psicológicos del juego.

